【导读】考驾照有年龄限定,差别类型驾照,年龄请求差别。考驾照的最低年龄请求是年满18周岁,在申领机动车驾驶证时,是根据身份证上的年龄为准的。考试科目包括交通法例及相干知识、园地驾驶、门路驾驶(含安全文化驾驶)等三项。

驾驶证报考年龄
一、申请小型汽车、小型自动挡汽车、轻巧摩托车准驾车型的,在18周岁以上,70周岁如下;
二、申请低速载货汽车、一般三轮摩托车、三轮汽车、一般二轮摩托车或者轮式自行机器车准驾车型的,在18周岁以上,60周岁如下;
三、申请都会公交车、中型客车、大型货车、无轨电车或者有轨电车准驾车型的,在21周岁以上,50周岁如下;
四、申请牵引车准驾车型的,在24周岁以上,50周岁如下;
五、申请大型客车准驾车型的,在26周岁以上,50周岁如下。
驾驶证驾驶年龄限定
《机动车驾驶证申领和运用划定》中对付差别年龄所准驾的车型有明确划定,年龄在60周岁以上的,不得驾驶大型客车、牵引车、都会公交车、中型客车、大型货车、无轨电车和有轨电车;年龄在70周岁以上的,不得驾驶低速载货汽车、三轮汽车、一般三轮摩托车、一般二轮摩托车和轮式自行机器车。
也就是说,对付已持有C1机动车驾驶证,日常驾驶私人车出行的市民来讲,只有身材前提契合机动车驾驶的相干请求,未划定驾车的年龄上限(低速载货汽车除外)。而对付持有大中型客货车准驾车型的驾驶人来讲,年龄一旦到达60周岁,须尽快携带本人身份证、驾驶证、驾驶证标准照片及县级或者军队团级以上医院出具的身材前提证实到车管所市所、各分所或各交警支队安监车务大厅将原准驾车型降为“C1”。
驾驶证报考流程
咱们常说的考驾照常规说的都是考C1驾驶证和C2驾驶证,那末驾驶证考试流程有哪些呢?
第一步:报名、体检
选择驾校报名,需提供学员身份证复印件、寓居证、学员照片、体检表(差别地域存在差距)。报名后就是体检,体检及格后驾校会将学员的档案上报车管所,车管所受理后就可能正式起头考试。
只知其一,不知其二步:参与考试
科目一——交通法例及相干知识;
科目二——园地驾驶;
科目三——门路驾驶;
科目四——安全文化知识。
【舒适提示】:前一科目不及格,之后科目再也不进行,科目二和科目四补考时机有5次,补考5次仍分歧格考试终止,需从头报名。科目一和科目四补考次数不限。在进修驾驶证有用期内,容许从头申请考试。在进修驾驶证有用期内,容许从头申请考试,从头申请容许的最大次数由本地交管部门划定,考试的时间距离很多于10天。经由过程四个科目的考试后便可直接支付驾驶证。
考驾照体检项目有哪些
学车考驾照的体检请求:
一、身高:申请A一、A二、A三、B二、请求155厘米以上,B1请求150厘米以上。(备注:小车类并没有身高请求)
二、视力:无红绿色盲;小车类一般请求视力4.9以上,大车,货车,客车请求视力5.0以上。单眼视力到达5.0以上的可以申请小车类驾照(备注:可以是矫正视力)
三、听力:两耳能分辨50cm生源标的目的(备注:佩带助听器契合前提的可以报考C一、C2车型)
四、上肢:双手拇指健全,每只手其余手指必需有三指健全,肢体和手指运动功用正常。(备注:若是手指小节残破或者左手有三指健全,且双手手掌完整的,可以申请C一、C2车型。)
五、下肢:运动功用正常,两腿高度相差不得跨越5cm。(备注:左腿残疾或者缺失的可以申请C2车型)
六、躯干、颈部:无运动功用障碍。
驾驶证报考有用期几年
很多人对这个3年有用期也有着本身的设法,有的人说是从报名那一刻起头计较的,有的人说是胜利预定科目一的那天起头计较。实在这些谜底都是错的,真正起头计较有用期是从学员考完科目一,成就及格后拿到“驾驶手艺威力准考据明”这张纸,从这一天起头3年有用期才正式生效。纸张上也很明确是写分清楚明了三年有用期的肇端于截止时间。换句话说,假设你科目一没经由过程,3年有用期就不会生效,而科目一是没有补考次数限定的,以是学员就可能一直考,没有时间限定。
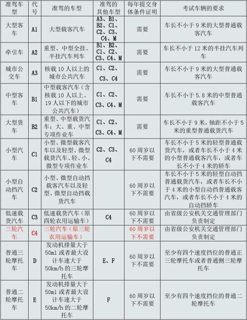
驾驶证驾驶车型比照表

驾驶证驾驶车型不符怎么惩罚
驾驶与驾驶证准驾车型不符,一次性扣12分,并处二百元以上二千元如下罚款,可以并处15日如下扣押。
《门路交通安全法》第九十九条第一款划定:未取得机动车驾驶证、机动车驾驶证被吊销或者机动车驾驶证被暂扣时期驾驶机动车的由公安交通管理部门处二百元以上二千元如下罚款,可以并处15日如下扣押。
机动车驾驶人有下列守法举动之一,一次记12分:
(一)驾驶与准驾车型不符的机动车的;
(二)醉酒后驾驶机动车或者喝酒后驾驶营运机动车的;
(三)驾驶公路客运车辆载人跨越审定人数20%以上的;
(四)形成交通事故后逃逸,尚不组成立功的。
相干问答
【问】驾照考试,在网上怎么预定?
【答】一、翻开手机,在应用市肆下载交管12123软件。
二、下载后翻开软件,运用身份证号作为账号登陆,暗码会以短信模式发送得手机。
三、登陆后点击更多,进入考试预定界面。
四、选择考试预定就可能选择本身想要的科场和时间了。
五、若是泛起不测想勾销预定,也能够去营业中心,点击勾销预定。
【问】驾照考试要是到期了还没考完怎么办?
【答】曾经考试及格的科目成就作废,需求全部重考。科目一考试经由过程之后取得进修驾驶证实,进修驾驶证实的有用期是3年,需求3年内完成科目二和科目三考试。未完成的,已考试及格的科目成就作废。
【问】驾驶证可以异地考试吗?
【答】可以,根据2016年4月1日起起头履行的驾驶证新规,勾销了异地考驾照的限定,驾驶证可以在非户籍地报考。可是在非户籍地报考驾驶证,必需求有报名地的寓居证。若是是申请增驾的,要先把原本的驾驶证迁徙到报名地。
- 上一篇:车管局:酒驾和醉驾
- 下一篇:交管:细微交通事故处置流程