【导读】参照《机动车驾驶证申领和使用划定》之《准驾车型及代号》划定,不同代号驾照准驾的车型是差此外,驾照类别:A一、A2、A三、B一、B2、C一、C2、C三、C4、C5、D、E、F、M、N、P,共16个类别。

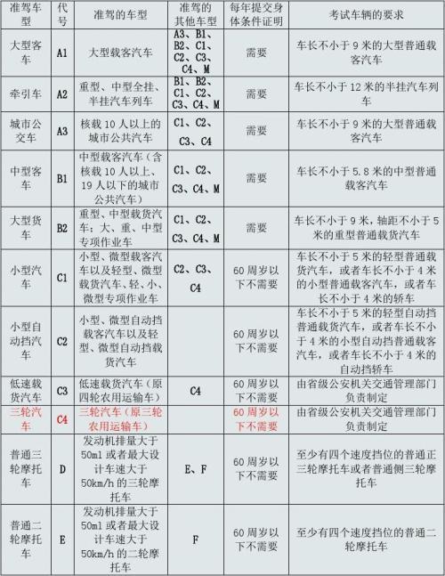
驾驶证分类级别与准驾车型
一、驾驶证分类级别
驾照分为16个等级,分别为:A一、A2、A三、B一、B2、C一、C2、C三、C4、C5、D、E、F、M、N、P。
2、驾驶证准驾车型对照表
车型及准驾车型对照:
一、大型客车 A1。可以开 大型载客汽车和B1,B2,C1,C2,C3,C4,M 车型。
2、牵引车 A2。 可以开 重型、中型全挂、半挂汽车列车 和B1,B2,C1,C2,C3,C4 ,M 车型。
三、城市公交车 A3。 可以开核载10人以上的城市公共汽车和C1,C2,C3,C4 车型。
4、中型客车 B1。 可以开中型载客汽车(含核载10人以上、19人以下的城市公共汽车)和 C一、C2、C三、C4、M 车型。
5、大型货车 B2。 可以开重型、中型载货汽车和C1,C2,C3,C4 车型。
6、小型汽车 C1。 可以开小型 、微型载客汽车和C2,C3,C4 车型。
7、小型自动挡汽车 C2。 可以开小型、微型自动挡载客汽车以及轻型、微型自动挡载货汽车。
8、低速载货汽车C3。可以开低速载货汽车(原四轮农用运输车) 和C4车型。
9、三轮汽车C4。 可以开三轮汽车(原三轮农用运输车)。
10、普通三轮摩托车 D。 可以开发动机排量大于50ml或者最大设计车速大于50km/h的三轮摩托车 和E、F 车型。
十一、普通二轮摩托车 E。 可以开发动机排量大于50ml或者最大设计车速大于50km/h的二轮摩托车和 F 车型。
十2、轻便摩托车 F。 可以开发动机排量小于等于50ml,最大设计车速小于等于50km/h的摩托车。
1三、轮式自行机械车 M。 可以开轮式自行机械车。
14、无轨电车 N。 可以开无轨电车。
15、有轨电车 P。 可以开有轨电车。

准驾车型是甚么意思
准驾车型是你考取的驾照允许驾驶的车型。A1证可以开大型客车、大型载客汽车和B1,B2,C1,C2,C3,C4,M 车型。
驾驶证分类级别年龄
《机动车驾驶证申领和使用划定》第十一条 申请机动车驾驶证的人,应当符合下列划定:
年龄条件:
一、申请小型汽车、小型自动挡汽车、残疾人专用小型自动挡载客汽车、轻便摩托车准驾车型的,在18周岁以上,70周岁以下;
2、申请低速载货汽车、三轮汽车、普通三轮摩托车、普通二轮摩托车或者轮式自行机械车准驾车型的,在18周岁以上,60周岁以下;
三、申请城市公交车、中型客车、大型货车、无轨电车或者有轨电车准驾车型的,在21周岁以上,50周岁以下;
4、申请牵引车准驾车型的,在24周岁以上,50周岁以下;
5、申请大型客车准驾车型的,在26周岁以上,50周岁以下。
普通驾照考c1还是c2
普通考C1。
相比力C1而言,C2好学很多,因为自动挡的车没有离合器,不需要频繁踩离合、换挡,只需要用刹车和油门控制车速就好。C1的驾照可以开C2和其他手动挡的车,但是C2的驾照只能开自动挡的车,不能开手动挡的车。这是一个准驾范围的工作,这个根据你自己的需乞降想法了。考虑到应用的广泛性,建议学C1。
摩托车驾驶证D好还是E好
根据我国交通法划定,现阶段摩托车驾驶证主要有三种类型,分别是D证、E证和F证,其中F证可以驾驶轻便摩托车,也就是发起机汽缸工作容积不超过五十毫升、最大设计车速不超过五十公里/小时,只供单人乘骑的摩托车,E证可以驾驶普通两轮摩托车和轻便摩托车,D证则可以驾驶普通三轮摩托车、普通两轮摩托车和轻便摩托车,普通情况下,我们在考取摩托车驾照的时候,城市选择D证和E证,而不会选择F证,究竟结果F证的局限性太大了。
其次从D证和E证的考试难度来说。对于摩托车D证和E证的驾考来说,两者程序上相差不大,都需要进行科目一、科目二和科目四等三个科目的考试,其中科目一的题库两者是一致的,唯一的区别就是在科目二和科目四中,D证需要驾驶三轮摩托,而E证则需要驾驶两轮摩托就行,虽然三轮摩托的驾驶相对复杂一些,但是通过简单的训练很容易掌握技巧,而且监考也不是特别严格。
c1增驾a3需要甚么价钱
A3驾照是公交车驾照,可以在初次报考时申领,也能在C1的基础上增驾。目前大多数A3驾校都是当地公交公司的下属机构或指定机构,所以当地政府在收费上也有指引。其中报名费的指导费用是4980元,另外再加上考试费工本费等等总共是在6000元四周,而在某些地区因为政策不同所以费用可以达到12000元。
内容扩展
一、机动车驾驶证D证的准驾车型都有甚么?
根据《机动车驾驶证申领和使用规则》中关于准驾车型的划定,机动车驾驶证D证的准驾车型为:
一、普通三轮摩托车:主要是指发起机排量大于50ml或者最大设计车速大于50km/h的三轮摩托车;
2、普通二轮摩托车:主要是指发起机排量大于50ml或者最大设计车速大于50km/h的二轮摩托车;
三、轻便摩托车:主要是指发起机排量小于等于50ml,最大设计车速小于等于50km/h的摩托车。
2、驾驶证与准驾车型不符的,怎么处理?
驾驶与驾驶证准驾车型不符,一次性扣12分,并处二百元以上二千元以下罚款,可以并处15日以下拘留。
三、驾驶证与准驾证有甚么不同?
有准驾车型。驾驶证就是驾驶证,它只能证明你有能力驾驶,证上准驾车型内的车型,如果你驾驶的车型与驾驶证上的准驾车型不符,及使你有驾驶证在手,你也是属于无证驾驶的说。你如果要开车上路,除了要带驾驶证外,还要随车携带该车的行驶证。行驶证是跟着车的。